Aarhus Universitets segl

Ultracold Quantum Gases Group

Welcome to the ultracold quantum gas research group at Aarhus University!

In our research we investigate the properties of atomic gases at extremely low temperatures. This allows us to get fundamental knowledge of quantum mechanical behaviour in few- and many-particle systems.

 

We are part of the Center for Complex Quantum Systems (CCQ)


News


Congratulations to Ilja

In September, Ilja successfully completed his Part-A exam of his PhD titled "Non-destructive spectroscopic characterization of Bose-Einstein condensates"

Ilja will now continue his scientific work for the final half of his PhD!

(09/2025)


Three-body physics in the impurity limit of 39K Bose-Einstein condensates

Our work on three-body physics in the impurity limit has been published in Physical Review A

We have investigated three-body loss processes of impurity atoms embedded in a medium of a Bose-Einstein Condensate close to a Feshbach resonance. The time-dependent number of atoms in the BEC is recorded which allow for a measurement of the three-body loss rate coefficient L3 and its scaling with the impurity-medium scattering length. Moreover, the medium atom number is reconstructed from spectroscopic loss measurements. This allows for a comparison of the medium densities based on both the extracted loss rates and the spectroscopically reconstructed atom number. Finally, the number of lost medium atoms per loss event is evaluated and found to exceed 2 at strong interactions, which is attributed to secondary collisions in the medium. These investigations establish the use of a fast loss mechanism as a new tool in the field and provide quantitative measurements of three-body losses at large interaction strengths. 

Our paper is also available on Arxiv here

(05/2025)


Quantum beat spectroscopy of repulsive Bose polarons

Our work on the repulsive polaron has recently been published in Physical Review Research.

We have investigated the challenging many-body problem of impurities in a repulsive bosonic environment. Most strikingly, we observe an oscillatory signal that is consistent with a quantum beat between two co-existing coherent quasiparticle states: the attractive and repulsive polarons. The interferometric signal allows us to extract the polaron energies for a wide range of interaction strengths, and we identify several dynamical regimes towards the formation of the Bose polaron. Thus our results improve the understanding of quantum impurities interacting strongly with a bosonic environment.

Our paper is also available on Arxiv here.

(04/2025)


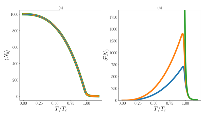
On the fluctuations of the number of atoms in the condensate

Our work on fluctuations in the atom number of a condensate is available on arxiv

In this paper, we review the progress made over the past 30 years in studying the statistical fluctuations of Bose-Einstein condensates. While the mean number of condensed atoms is independent of the choice of statistical ensemble, the microcanonical, canonical, or grand canonical variances differ significantly among these ensembles. Focusing primarily on the ideal Bose gas, we emphasize the inequivalence of the Gibbs statistical ensembles and examine various approaches to this problem. These approaches include explicit analytic results for primarily one-dimensional systems, methods based on recurrence relations, asymptotic results for large numbers of particles, techniques derived from laser theory, and methods involving the construction of statistical ensembles via stochastic processes, such as the Metropolis algorithm. We also discuss the less thoroughly resolved problem of the statistical behavior of weakly interacting Bose gases. In particular, we elaborate on our stochastic approach, known as the hybrid sampling method. The experimental aspect of this field has gained renewed interest, especially following groundbreaking recent measurements of condensate fluctuations. These advancements were enabled by unprecedented control over the total number of atoms in each experimental realization.

(02/2025)


Polarons in atomic gases and two-dimensional semiconductors

Our review on polarons in atomic gases and two-dimensional semiconductors is available on arxiv

In this work we provide a comprehensive review of theoretical and experimental studies of the properties of polarons formed by mobile impurities strongly interacting with quantum many-body systems. We present a unified perspective on the universal concepts and theoretical techniques used to characterize polarons in two distinct platforms, ultracold atomic gases and atomically-thin transition metal dichalcogenides, which are linked by many deep parallels. We review polarons in both fermionic and bosonic environments, highlighting their similarities and differences including the intricate interplay between few- and many-body physics. Various kinds of polarons with long-range interactions or in magnetic backgrounds are discussed, and the theoretical and experimental progress towards understanding interactions between polarons is described. We outline how polaron physics, regarded as the low density limit of quantum mixtures, provides fundamental insights regarding the phase diagram of complex condensed matter systems. Furthermore, we describe how polarons may serve as quantum sensors of many-body physics in complex environments. Our work highlights the open problems, identifies new research directions and provides a comprehensive framework for this rapidly evolving research field.

(01/2025)


Congratulations to Andreas

In October, Andreas successfully defended his PhD titled "Observation of quantum beats and induced interactions - Polarons in Bose-Einstein condensates".

The assessment committee consisted of Prof. Jacques Tempere from the University of Antwerp and Assoc. Prof. Robert Smith from the University of Oxford

Andreas will stay in the group as a postdoc to continue with his scientifc work!

His thesis is available here.

(10/2024)


Atom number fluctuations in Bose gases—statistical analysis of parameter estimation

In a recent paper we presented our investigations of atom number fluctuations in a partially condensed Bose gas. A microcanonical approach allows for analyzing both the thermal and condensed components resulting in a comprehensive analysis for the atom number uncertainties. Importantly, this analysis allows for estimating the BEC atom number fluctuation close to the critical temperature, which is observed to be 41% lower compared to previous analysis. Finally, by simulating known noise contributions through Monte-Carlo simulations, the technical noise contributions of the experiment are estimated, a technique which can be generally applied in our field.

Our paper is available here.

(09/2024)


Spatial calibration of high-density absorption imaging

In a recent paper we presented a calibration technique for analyzing absorption images, which addresses the ubiquitous problem of accurately determining atom numbers in ultracold gases. The calibration coefficient shows a dependency on the optical density which varies spatially, and we provide a practical guide to account for this. Corrections in the detected atom number using this technique is demonstrated to be as high as 12% compared to previous techniques. Further work to better understand the internal scattering process of ultracold gases is necessary to include such effects in the atom number determination.

Our paper is available here.

(06/2024)


Congratulations and farewell to Toke

In March, Toke successfully defended his PhD titled "Statistical analysis of atom number fluctuations in quantum degenerate Bose gases".

This also marks his depature from the group as he has accepted a position at Terma!

We wish him the best of luck!

His thesis is available here.

(03/2024)


Welcome to Morten and Ilja

In Feburary Morten Teglgaard Strøe and Ilja Zebergs joined our group as PhD students!

Morten has joined the "MIX" lab to continue the ongoing investigations of the Bose polaron, whereas Ilja has joined the "Lattice" lab to work on EIT experiments.

CONGRATULATIONS on starting the PhD!

(02/2024)


Microcanonical and canonical fluctuations in atomic BECs

In a recent paper we have clarified a number of misconceptions regarding the effect of interactions on fluctuations. This discussion in the field is typically centered around the appropriate thermodynamic ensemble to be used for theoretical predictions and the effect of interactions on the observed fluctuations. We introduce the so-called Fock state sampling method to solve this classic problem of current experimental interest for weakly interacting gases. A suppression of the predicted peak fluctuations is observed when using a microcanonical with respect to a canonical ensemble. Moreover, interactions lead to a shift in the temperature of peak fluctuations for harmonically trapped gases. The absolute size of the fluctuations furthermore depends on the total number of atoms and the aspect ratio of the trapping potential. Due to the interplay of these effect, there is no universal suppression or enhancement of fluctuations.

Our paper is available here.

(03/2023)


Welcome to Laurits

In the spring Laurits Nikolaj Stokholm joined our group as a PhD student!

Laurits has joined the "Lattice" lab where his project aims at investigating impurities coupled to light.

CONGRATULATIONS on starting the PhD!

(03/2023)



Funding

 
We are part of the Center for Complex Quantum Systems (CCQ).

We are supported by the Novo Nordisk Foundation within the NERD program.

We are supported by the Independent Research Fund Denmark within the Natural Sciences subject area.